const-tommy.dev

기록을 불러오는 중입니다

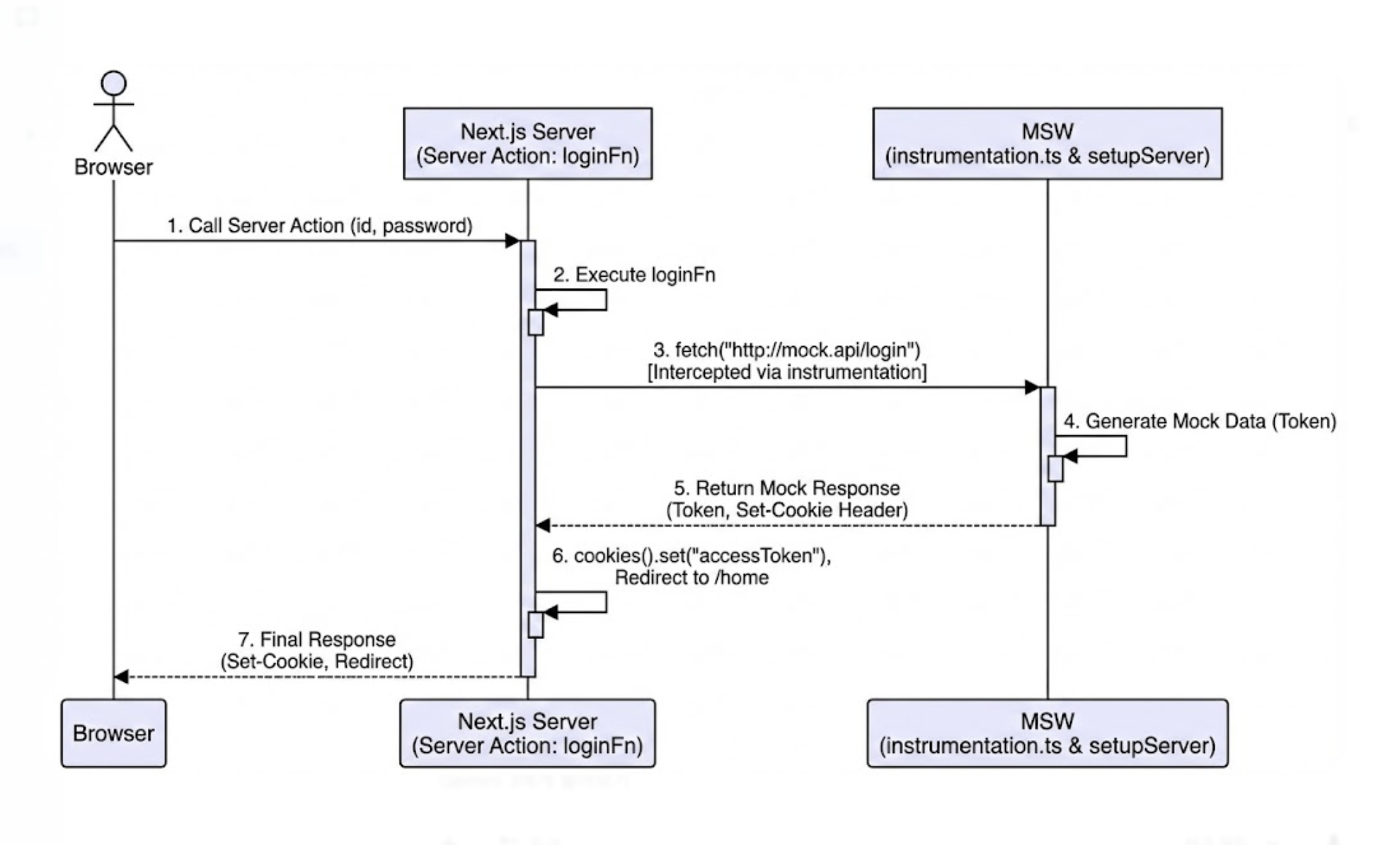
🚀 Next.js + MSW: Vercel 배포 환경의 한계를 넘어서는 하이브리드 모킹 전략 | const-tommy.dev